河南这些单位在招人!
来源: 河南发布微信公众号 发布时间: 2025-10-13

近期

河南有哪些单位在招人?

小编整理了一批招聘信息

一起来看看

👇👇👇


郑州上海交大产业技术研究院

人才招聘


招聘计划

图片
图片

报名时间

2025年9月30日至2025年10月15日。

报名方式

网上报名。

图片

扫码查看详情


河南警察学院

2025年引进博士研究生


招聘计划

图片
图片

报名时间

自公告发布之日起贯穿2025年全年。

报名方式

邮箱方式报名。

图片

扫码查看详情


河南科技大学

司法鉴定中心招聘


招聘计划

根据业务发展需要,河南科技大学司法鉴定中心拟公开招聘专职鉴定人、法医鉴定助理,以劳务派遣形式聘用。

报名方式

符合条件有意应聘者请将个人简历、联系方式和相关支撑材料发送至邮箱9906418@haust.edu.cn,邮件标题请注明“应聘岗位+姓名”。

图片

扫码查看详情


安阳工学院

2025年公开招聘工作人员


招聘计划

图片
图片

报名时间

2025年10月12日9:00至10月17日17:00。

报名方式

网上报名。

图片

扫码查看详情


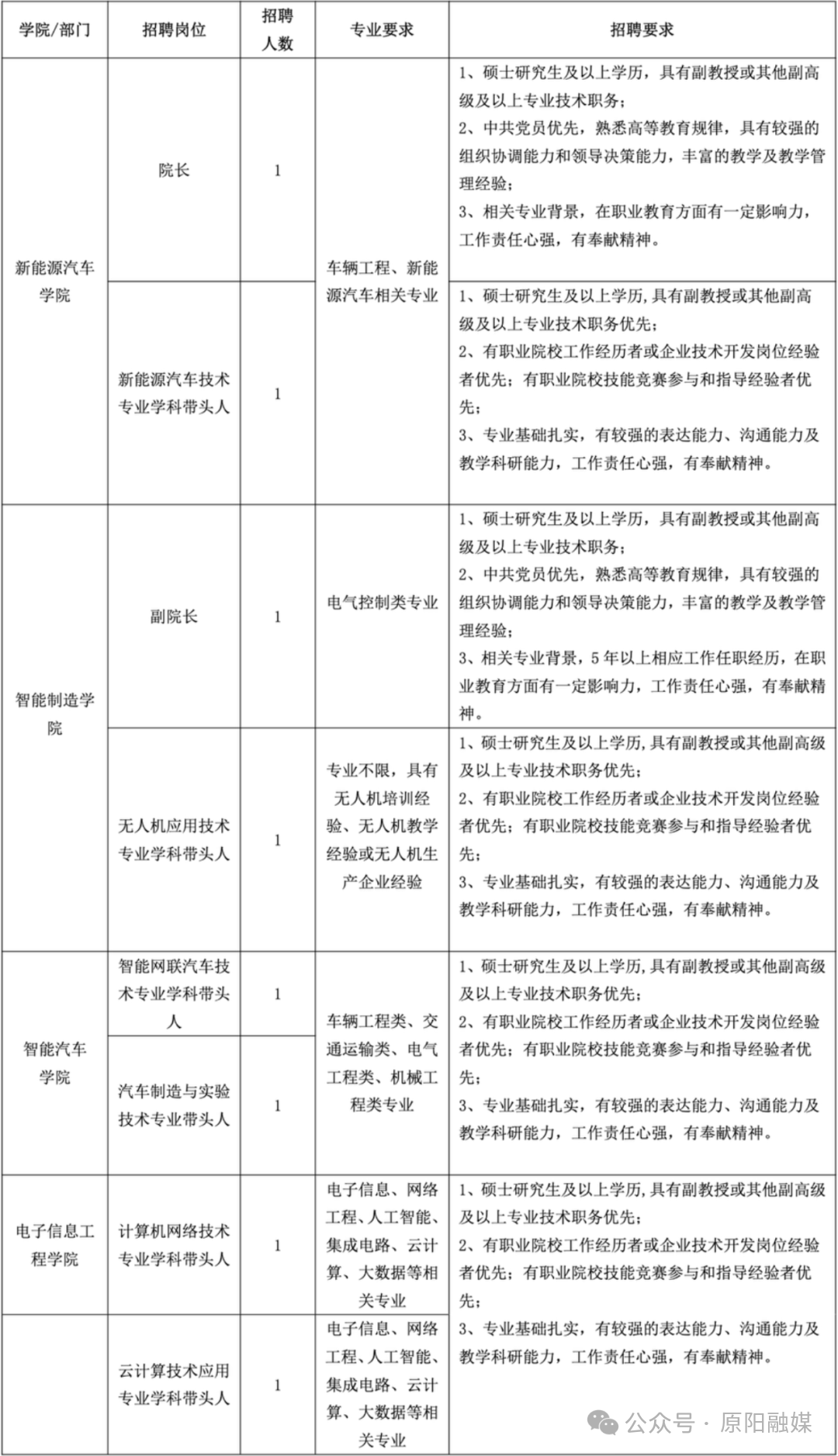
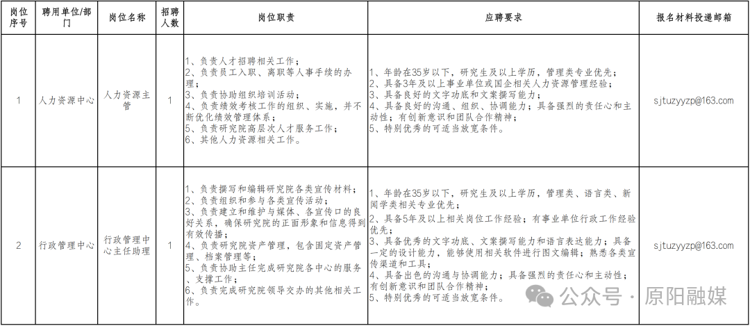
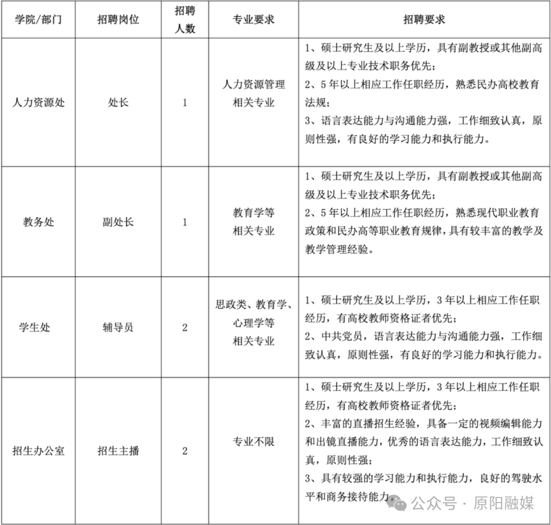
郑州汽车工程职业学院

招聘公告(含高层次人才岗)


招聘计划

1、高层次人才岗

图片

2、行政管理岗

图片

3、二级学院教师岗

图片

报名方式

网上报名。

图片

扫码查看详情


河南艺术职业学院

2025年招聘管理助理、教学助理

岗位工作人员


招聘计划

面向社会招聘高层次、紧缺专业19名。

报名时间

2025年10月13日8:00至2025年10月17日17:30。

报名方式

网上报名。

图片

扫码查看详情


郑州商品交易所集团

2025年秋季招聘

及博士后工作站招收


招聘计划

为适应市场创新发展需要、以金融高质量发展推进中国式现代化,现诚挚欢迎广大优秀人才加盟郑商所。

报名方式

网上报名。

图片

扫码查看详情


2025年洛阳市社会工作发展服务中心

公开选调事业单位工作人员


招聘计划

图片

报名时间

2025年9月5日—2025年10月15日,上午9:00-11:30,下午15:00-17:30。

报名方式

线下报名。

图片

扫码查看详情


漯河市面向清华大学、北京大学

2025-2026届优秀毕业生定向招聘



招聘计划

决定以清华大学、北京大学为重点,探索开辟面向“双一流”建设高校引进专业型干部人才“绿色通道”。

报名时间

截止时间为2025年10月31日。

报名方式

网上报名。

图片

扫码查看详情